现在的大学生用AI搜索真的是零门槛,抖音研发的国产AI软件豆包,如果有想知道的问题或者想要搜索的信息,不用再去浏览器里找了,直接发给豆包,无论是恋爱星座知识,还是娱乐吃瓜消息,又或是旅游计划,豆包都能够快速找到并快速提炼分析有价值的内容,然后整合打包再给到你。

大学生如何利用豆包AI工具谈恋爱
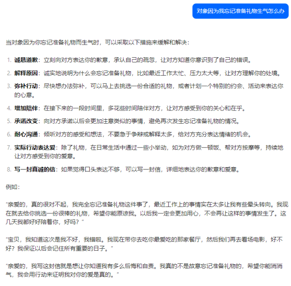
1,豆包可以指导你怎么谈恋爱,跟对象闹矛盾,不会说话,有啥问题都可以直接问豆包,让你随时了解另一半的心理活动,避免你们吵架。

2,如果你正在追求暗恋的人,和TA在聊天过程中不知道怎么回复,就可以直接把问题抛给豆包,帮你满分回复TA的问题,轻松拿捏TA的心。

大学生制定旅游攻略的AI软件:豆包
1,喜欢旅游的大学生也不再需要花时间到处搜集旅游攻略了,我们只需要豆包ai就可以制定一套详细的旅游方案。
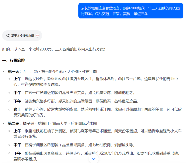
2,比如说向豆包提问“去长沙需要注意哪些地方,预算2000给我一个三天四晚的两人出行方案,包括交通,住宿,美食,景点推荐”,只需要等待几秒钟,豆包就能给出一份详细的长沙旅游攻略。

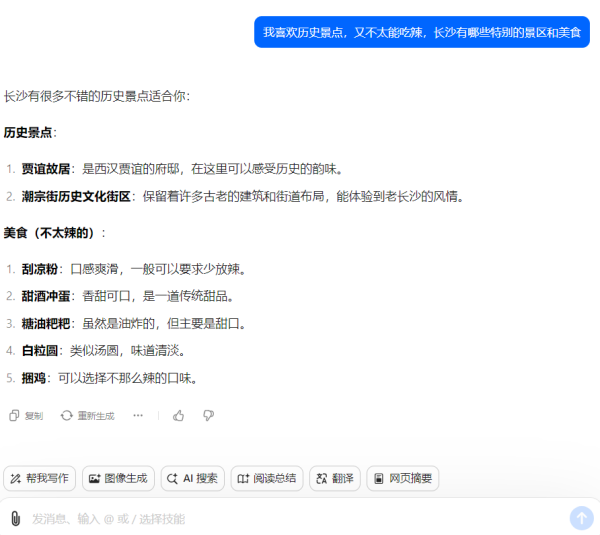
3,不只是单纯的为你搜索信息,豆包还可以根据你的问题制定量身打造的个性化回复,比如你可以继续追问“我喜欢历史景点,又不太能吃辣,长沙有哪些特别的景区和美食”,豆包就会根据这个问题给出贴心的回答。

4,提问越详细,豆包的回答越精准,不再需要我们手动搜索攻略从杂乱的文章中找有用的信息了,豆包就可以整合有用的信息给到我们,再也不用看花眼了。如果你掌握了使用豆包制定旅游攻略的技巧,你的对象一定会非常高兴,对你刮目相看的。
这就是抖音旗下研发的AI软件豆包,在这里还有很多AI智能体用来创作情侣独一无二的情侣头像,写情书,还可以在情侣结伴学习的时候用来快速翻译英文,与ai练习英语对话,真的非常好用。