番茄畅听音乐版作为一款融合音乐、有声小说与轻度激励玩法的音频平台,凭借海量版权资源与“听书赚钱”模式吸引用户。用户既能畅听流行歌曲、专业配音小说,还能通过日常任务获取金币兑换现金。不过,其收益机制与账号管理规则较为细致,以下从四大核心场景拆解操作指南。

番茄畅听音乐版如何玩转核心功能
一、填写邀请码操作流程
1.打开番茄畅听音乐版后,在底部导航栏选择“福利”入口进入活动中心。

2.在福利页面向下滑动,找到“填写邀请码”专属区域并点击“去填写”按钮。

3.在邀请码输入框内准确填入好友分享的6位数字邀请码,需注意区分大小写及数字0与字母O。

4.点击“马上提交”后,系统将自动校验邀请码有效性,符合条件即可获得新人专属奖励。

二、下载歌曲功能使用
1.在首页“音乐”分类中,通过搜索栏或分类标签定位目标歌曲,点击进入歌曲详情页。

2.在播放界面右上角点击“更多”按钮,选择“下载”选项即可将歌曲保存至本地,下载完成后可在“我的-下载”中管理离线资源。

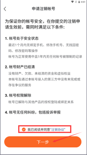
三、账号注销全流程
1.进入“我的”页面后,点击底部“设置”选项进入系统设置界面。

2.在设置列表中找到“账号与安全”分类,点击进入后选择“注销账号”。

3.仔细阅读《账号注销协议》,勾选“我已阅读并同意”后点击“下一步”。

4.通过短信验证方式完成身份核验,输入收到的4位验证码并提交。

5.系统将展示注销条件清单(如无未完成订单、余额清零等),确认满足后点击“下一步”。

6.阅读《注销重要提醒》,重点确认账号关联数据(如听书记录、金币余额)将永久清除。

7.再次勾选“我已阅读并同意注销协议”,点击“确认注销”按钮。

8.弹出二次确认窗口后,点击“最终确认”完成操作,账号将立即进入注销流程。

四、收益体系与提现规则
1.赚钱方式
平台提供四重收益路径:每日签到领取固定金币、连续听书/听歌积累时长奖励、观看广告视频获取额外收益、参与限时活动赢取抽奖机会,其中听书功能为金币核心产出场景。

2.金币兑换比例
当前平台设定33000金币=1元人民币,系统每日凌晨自动将前日积累金币按比例转为现金,用户可在“我的钱包-金币明细”查看兑换记录。

3.日收益估算
经实测,完成全部日常任务(含签到、听书60分钟、观看5个视频广告)约可获得12000金币,折合现金0.36元/日,若未完成部分任务收益将按比例衰减。

4.提现规则
新用户注册后听书5分钟可立即提现1元至支付宝,审核时间标注为5天但实际秒到账;后续提现门槛提升至15元,需积累约49.5万金币(约15元)方可操作,支持微信与支付宝双通道,到账时间仍为即时处理。

需特别说明的是,番茄畅听音乐版的收益设计更偏向小额激励,适合作为听书娱乐的附加福利。若追求更高回报,可尝试豆豆等游戏类平台,通过完成指定关卡或任务获取红包奖励,但需注意辨别平台资质与提现规则,避免陷入“高收益”陷阱。